当前位置:
首页
>
信息公开
>
结果公开
>
信息公开目录
>
政府工作部门
>
区自然资源局
>
工作情况
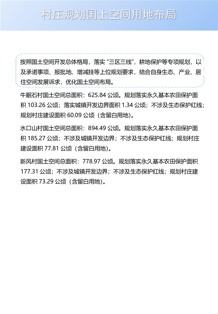
资阳区新桥河镇牛眠石村、水口山村、新风村村庄规划(2021-2035年)公告
索 引 号:zyqzrzyj/2025-2063437
发布机构:资阳区自然资源局
发文日期:2025-05-12
信息类别:综合政务
公开范围:全部公开
公开方式:政府网站
扫一扫在手机打开当前页
【打印本页】
【关闭窗口】