各乡镇人民政府,街道办事处,长春经开区,农业科技园区管委会,区直、驻区各有关单位:
现将《2024年资阳区涉及中小学校和教师的督查检查评比考核及进校园活动白名单》印发给你们,并结合国家、省级、市级开展规范社会事务进校园为中小学教师减负专项整治工作部署,就有关事项及要求一并通知如下。
一、强化管理,执行审批制
严格落实《关于建立减轻中小学教师负担工作备案审查制度的通知》(益教小组通〔2023〕3 号)文件要求,按照年初计划、审批报备和清单管理制度,严禁白名单以外的事项进入校园。以后各区直部门应于每年12 月底前将下一年督查检查评比考核事项报区教育局,由区教育局汇总和统筹并报区委区政府审批后实施。根据党中央、国务院、省委省政府、市委市政府、区委区政府重大部署,确需开展的临时性工作任务,须严格履行相关审批报备程序,且不得突破当年计划总量。
二、深度融合,精简进校事项
要认真研究进校园专题教育和各类教育教学活动的有机融合,用一堂专业学科课程进行专题教育;或与班团队会、综合实践活动、校园文化建设等有机融合,不单独开展。坚决防止一定时间内活动内容、人员、频次过于集中给教师造成不合理负担。
三、尊重意愿,倡导自主参加
纳入白名单的事项不得强制要求一线教师参与,不得滥用应用程序和工作群进行上报、打卡、接龙、做题、拍照,不得对参与率、完成率、活跃度等指标情况进行排名通报和评价考核,不得将各类社会事务进校园工作情况与学校考核、教职工评先评优和绩效考核挂钩。
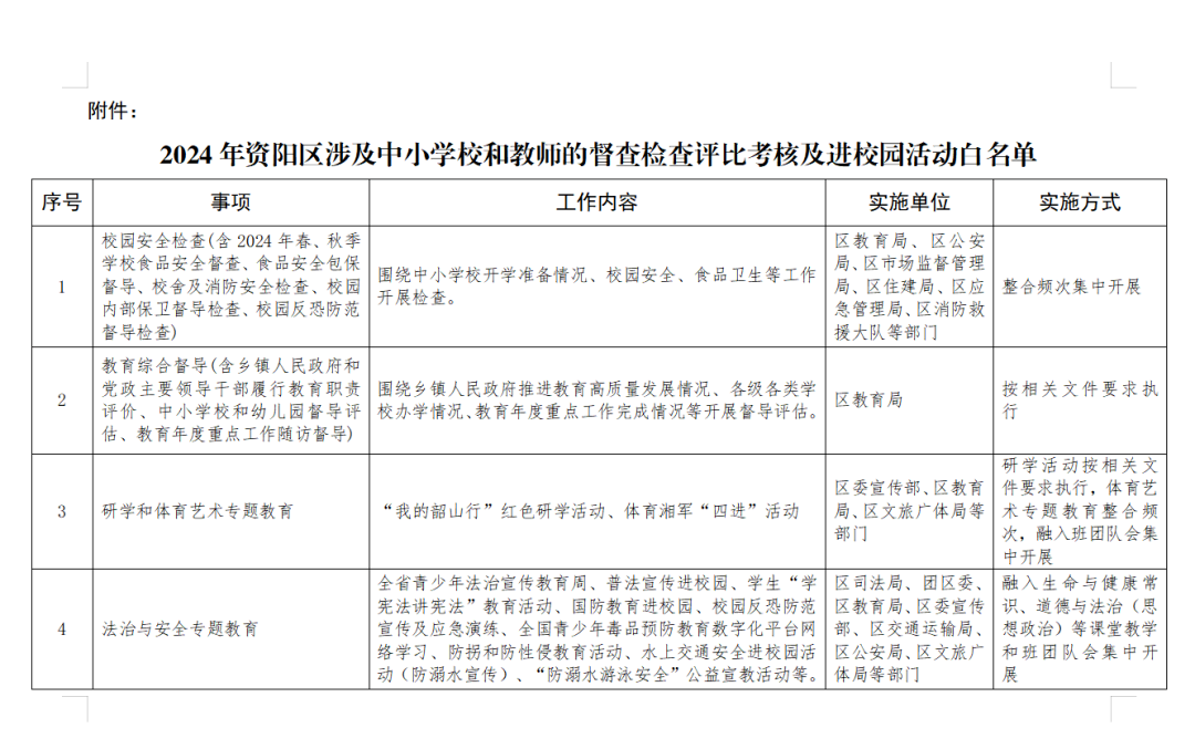
附件:2024年资阳区涉及中小学校和教师的督查检查评比考核及进校园活动白名单
中共益阳市资阳区委教育工作领导小组
2024年6月26日

