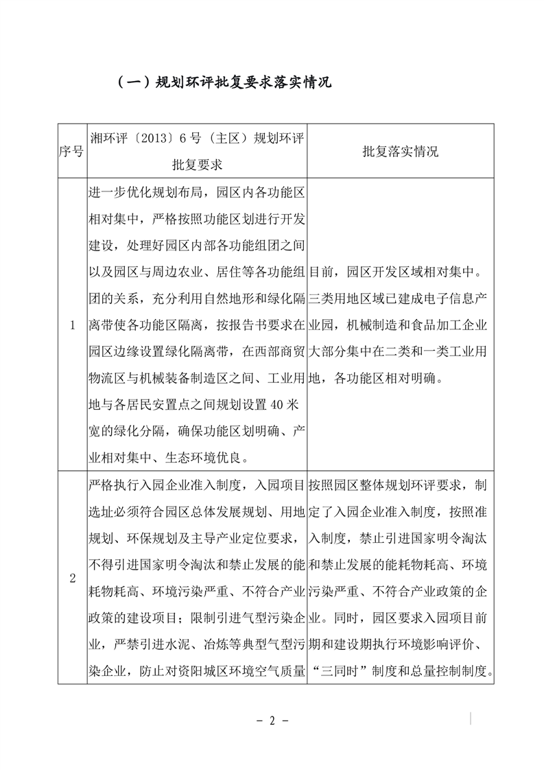
当前位置:
首页
>
新闻中心
>
公示公告
长春经开区2025年生态环境管理年度报告
发布时间:2026-01-14 16:47
信息来源:长春经开区
作者:
浏览量:
【字体:
大
中
小
】
扫一扫在手机打开当前页
【打印本页】
【关闭窗口】